Expressing concern about Crown prosecutions
How to make a formal complaint | Process Overview | Concerns Crown Law can't help with
Crown Solicitors and the staff that work for them (called Crown prosecutors) aim to provide high-quality service and to carry out their work properly. A big part of how they do this involves a commitment to uphold the highest standards of personal and professional conduct. However, sometimes things do not go as they should and when this happens you may want to let us know about it.
Crown Law is responsible for receiving concerns or complaints because the Solicitor-General, who leads the Crown Law Office, is responsible for the general oversight of public prosecutions. The Solicitor-General has specific responsibilities for the conduct of Crown prosecutions and that function is exercised day to day by the Deputy Solicitor-General, Criminal.
If you have a clear personal interest in a prosecution, such as being a victim, witness, Police officer, or defendant and you think the Crown prosecutor has not upheld the standard expected of them, we want to know so we can work with you to resolve your concerns.
If you’ve been dealing directly with a Crown prosecutor, we suggest you speak to them first. You can find their contact details on letters or emails you’ve received from them. The prosecutor will try to resolve the matter straight away. If they can’t, they may refer your concerns to the Crown Solicitor or to Crown Law so we can consider what needs to happen.
To support you raising your concern, we have published Guidance: Expressing concerns about the conduct of Crown prosecutions. This Guidance explains how you can let us know about a concern you have and when you can make a complaint about a Crown prosecutor’s conduct. It also provides contacts for other places to go for help or where you can make complaints about other people involved in the criminal justice system including judges, police officers, legal aid lawyers and court staff.
Our goal is to listen, understand the concern or complaint, work out the best process to resolve the issue, and put things right when that is possible.
When we receive an expression of concern, we’ll try to resolve it quickly and with as little formal process as we can. If the issue requires a more formal response or a complaint has been accepted by Crown Law for review, the complaints process set out the Guidance will begin.
How to make a formal complaint
If after talking with the Crown prosecutor you still have concerns, you can make a complaint by:
- Emailing us at: publicprosecutionunit@crownlaw.govt.nz
- Sending a letter to: PO Box 2858, Wellington 6140
- Calling us on: +64 4 472 1719. If the concern is complex or unclear, or you are making a complaint we may ask you to put it in writing as well.
Process overview
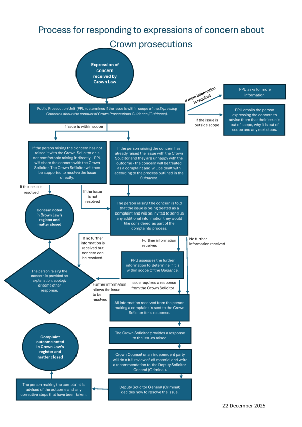
Once we receive your concern, we’ll send you an email or letter confirming we’ve received it. We will then follow the process set out in the flow chart below.

If we need more information or the matter you’ve raised is very complex, we might need more time to decide how to respond. If we do need more time, we’ll let you know.
There are some concerns we can't help with
Please note there are some issues we don’t deal with. These include complaints about:
- Other Government agencies, your local council or private organisations. To make a complaint about these agencies you will need to contact them
- A judge or judicial officer – more information about how to make a complaint about the conduct of a judge or judicial officer is on the Judicial Conduct Commissioner’s website.
- A lawyer. Please contact the New Zealand Law Society: Lawyers Complaints Service.
- A legal aid lawyer. To make a complaint about a legal aid lawyer contact the Ministry of Justice.
- A Registrar when exercising their powers. Please refer to the Ministry of Justice website.
- The outcome of a court case or legislated process – speak to a lawyer or go to your local Community Law Centre.
If you contact us about any of the above, we cannot directly help you. We are only able to advise you of the steps you may take to resolve your concern.
If you believe a crime has been committed, please contact New Zealand police; they can be reached online at Police Non-Emergency Report